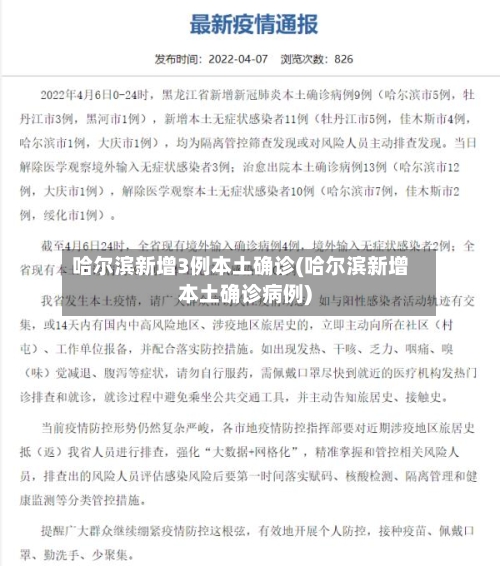
哈尔滨新增3例本土确诊(哈尔滨新增本土确诊病例)
哈尔滨新增本土病例3例,他们的流调报告是如何显示的?
〖壹〗 、那么,说到这里 ,哈尔滨市出现的这三例新冠本土病例,他们的流调报告是如何显示的?事实上,在这三个病例之中 ,病例1是主动到医院做核酸检测时发现的;病例病例3为菲律宾境外返哈解除隔离人员,他们都是在八月三日从境外回国,在广州进行了为期〖Fourteen〗、天的集中隔离 ,然后回到哈尔滨巴彦县的老家,进行了为期〖Fourteen〗、天的隔离。

〖贰〗 、黑龙江新确诊的一例感染者的行动轨迹令网友大开眼界,坐高铁直达哈尔滨之后,连续三天迷恋于剧本杀 ,并流连在各种烧烤和炖锅的聚会,还去了整形美容科,有网友怀疑这是一位刚经过隔离憋坏了的民众 。其实对于哈尔滨当地的民众来说 ,经历过相关疫情的反复,大家也比较克制和自律。

〖叁〗、月4日0时至24时,云南省新增本土确诊病例3例 ,均为男性,在瑞丽市全员核酸检测中发现,其中中国籍2例、缅甸籍1例 ,分别诊断为普通型2例 、轻型1例。本土确诊病例具体情况 确诊病例1:51岁,中国籍,普通型 。确诊病例2:34岁 ,缅甸籍,普通型。确诊病例3:48岁,中国籍,轻型。
〖肆〗、哈尔滨市新增一例确诊病例 ,根据流调记录显示,曾经乘列车到黑河市 。这样一个信息被查到之后,相关部门及时通知了黑河市疫情防控管理部门 ,同时也针对这名确诊患者,展开了详细的流调,排查密接者和次密接人群。疫情防控过程中 ,对于确诊患者,都会立即采取隔离治疗措施。
哈尔滨市木兰县风险等级
黑龙江哈尔滨现在属于什么风险等级 据黑龙江省卫健委消息,自9月21日24时起 ,将哈尔滨市巴彦县兴隆镇(兴隆林业局有限公司街道办事处)利民家园小区、安民家园小区调整为中风险地区。
根据2020年4月29日查询到的数据,黑龙江哈尔滨(南岗区、道外区 、道里区、木兰县、呼兰区 、阿城区)、黑回龙江牡丹江(西安区) 为中风险地区 。除了上述地区和港澳台,其他地区均为低风险地区。
北京市朝阳区风险等级调整情况此前朝阳区为全国唯一的疫情高风险地区 ,自调整后,北京全市16个区均进入低风险状态。这一变化标志着北京疫情防控取得阶段性成效,生产生活秩序进一步恢复 。全国现存中风险地区分布黑龙江省(8个)哈尔滨市:道里区、道外区 、南岗区、呼兰区、阿城区 、木兰县。
根据当前疫情实际情况和发展态势,综合考虑新增和累计确诊病例数等因素 ,以县市区为单位,划分为低风险区、中风险区、高风险区。高风险地区:累计病例超过50例,14天内有聚集性疫情发生 。
国家卫健委:3日新增确诊90例,本土75例
〖壹〗 、月3日0—24时 ,全国新增确诊病例90例,其中本土病例75例,境外输入病例15例。具体分布如下:本土确诊病例分布:内蒙古:61例(均在呼伦贝尔市) ,含3例由无症状感染者转为确诊病例。黑龙江:5例(均在哈尔滨市) 。河北:4例(均在石家庄市)。云南:4例(均在德宏傣族景颇族自治州)。广东:1例(在广州市) 。
〖贰〗、月21日0—24时,全国新增确诊病例77例,其中本土病例57例 ,境外输入病例20例。
〖叁〗、月11日0—24时,全国31个省(自治区、直辖市)和新疆生产建设兵团报告新增确诊病例98例,其中本土病例79例 ,境外输入病例19例,无新增死亡及疑似病例。新增确诊病例分布情况境外输入病例(19例)上海6例,云南5例,黑龙江2例 ,广东2例,内蒙古1例,浙江1例 ,福建1例,广西1例。
〖肆〗 、月16日0—24时,31个省(自治区、直辖市)和新疆生产建设兵团报告新增确诊病例109例 ,其中境外输入病例13例,本土病例96例 。
