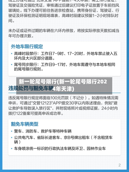
新一轮尾号限行(新一轮尾号限行2024年天津)
天津限行尾号将轮换
〖壹〗 、天津限行号在每年的12月29日开始进入新一轮轮换期 ,每轮换期为十三周 。天津的限行政策以年度为单位进行规划,并在每年的12月29日启动新一轮的号牌轮换。这一轮换机制旨在通过有序调整限行尾号,平衡城市交通流量,缓解拥堵状况。每一轮换周期持续十三周 ,即约三个月时间,之后会进入下一个轮换周期,限行尾号组合相应更新。

〖贰〗、尾号区域限行:工作日按车牌尾号分阶段轮换限行 ,具体规则如下:2026年3月30日-6月28日:星期一到星期五限行尾号依次为2和3和4和5和0、1和6(尾号为字母按0管理) 。2026年6月29日-9月27日:星期一到星期五限行尾号依次为1和2和3和4和5和0。

〖叁〗、天津限号不是固定的,会定期轮换。在2024年4月1日至2025年3月30日期间,每13周轮换一次 ,约三个月调整一回 。
〖肆〗 、天津机动车尾号限行将于12月29日起进入新一轮轮换期,本轮轮换期为2025年12月29日至2026年3月29日,具体限行安排如下:轮换期整体限行规则周一到周五限行机动车号牌尾号分别为3和4和5和0、1和2和7。若机动车号牌尾号为英文字母 ,则按0号管理。
〖伍〗、025年天津市机动车尾号限行规则按季度轮换,具体如下:第一阶段(2025年3月31日至6月29日)周一限行尾号为1和6;周二限行尾号为2和7;周三限行尾号为3和8;周四限行尾号为4和9;周五限行尾号为5和0 。
下一次汽车限号什么时候
〖壹〗 、北京市:当前限行周期为2025年6月30日至2025年9月28日,2025年9月18日(今日)限行尾号3和8。下一轮限行周期将于2025年9月29日开始 ,尾号组合轮换为4和5和0、1和2和3和8。轮换规则为每星期一到星期五按上述顺序循环限行,周末及法定节假日不限行 。
〖贰〗、025年天津市限号轮换周期为每13周轮换一次,具体轮换时间及限行尾号安排如下:轮换周期与时间节点天津市机动车限号政策以13周(约3个月)为一个轮换周期,全年共分为4个阶段 ,每个阶段的限行尾号组合不同。
〖叁〗 、天津2026年3月30日至6月28日期间,工作日7:00-19:00(法定节假日调休上班的周末除外)实行尾号限行,具体规则及要求如下:限行时间尾号限行:工作日7:00-19:00 ,法定节假日调休上班的周末不限行;早晚高峰限行:外埠及区域指标车辆工作日7:00-9:00、16:00-19:00限行。
〖肆〗、限行时间自2025年11月10日起,每周工作日的7时至21时实施限行 。其中,2025年11月10日至14日为过渡期 ,违反限行措施的行为由公安交管部门予以纠正,但不予处罚;自2025年11月17日起,违反限行措施的行为将依法予以处罚。
〖伍〗 、北京汽车限号时间规定为:自2026年3月30日至2027年3月28日 ,工作日高峰时段(7时至20时)在五环路以内道路(不含五环路)实施区域限行交通管理措施,法定节假日调休上班的周周日除外。限行时间与范围限行时间为工作日的7时至20时,覆盖五环路以内道路(不含五环路本身)。

北京:7月3日将开启新一轮限行尾号轮换
北京市自2023年7月3日至10月1日将开启新一轮机动车尾号限行轮换 ,具体安排为:周一到周五限行尾号分别为3和4和5和0、1和2和7,限行时间为工作日7时至20时,范围为五环路以内道路(不含五环路) 。 以下为详细说明:限行轮换时间与范围时间:2023年7月3日至10月1日,按车牌尾号每周轮换限行一天。
北京市自2023年7月3日起实施新一轮尾号限行 ,具体时间为2023年7月3日至10月1日,周一到周五限行机动车车牌尾号分别为3和4和5和0、1和2和7。 以下为详细说明:限行时间与范围时间:2023年7月3日至10月1日,工作日7时至20时(法定节假日调休为工作日时除外) 。
024年7月3日北京限行尾号是5和0。从2024年7月1日起至9月29日 ,北京机动车尾号限行施行新一轮限号规则。在工作日(因法定节假日放假调休而调整为上班的星期星期日除外),星期一到星期五限行机动车号牌尾号分别是4和5和0 、1和2和3和8 。7月3日是星期三,所以对应限行尾号为5和0。
尾号限行安排:2025年6月30日至9月28日 ,星期一到星期五限行机动车车牌尾号依次为5和0、1和2和3和4和9。
北京新一轮机动车尾号轮换
北京新一轮机动车尾号轮换时间为2025年9月29日至2025年12月28日,具体限行规则如下:限行时间与范围限行时间为每天7时至20时,限行范围为五环路以内道路(不含五环路) 。这意味着在此时间段内 ,五环路主路及外侧道路不受限行影响,但五环路内侧辅路及以内区域需遵守限行规定。
026年新一轮限号期间,北京实行机动车尾号限行措施。具体安排及特殊规定如下:常规限行规则自2025年12月29日至2026年3月29日 ,北京市实施工作日高峰时段区域限行交通管理措施 。限行时间为星期一到星期五的早高峰(7:00-9:00)和晚高峰(17:00-20:00),周末及法定节假日不限行。
自2025年9月29日至2025年12月28日,北京新一轮机动车尾号轮换期间,周一到周五限行机动车车牌尾号分别为:4和5和0、1和2和3和8(机动车车牌尾号为英文字母的按0号管理)。限行规则的具体说明时间范围:本轮限行政策的有效期为2025年9月29日至2025年12月28日 ,覆盖约3个月时间。
2026新一轮限号表
〖壹〗、026年3月30日北京机动车限行尾号会进行轮换 。轮换时间与周期根据北京市交通管理部门发布的规则,自2026年3月30日起,北京机动车限行尾号将进入新一轮轮换周期 ,持续至2026年6月28日。此次轮换以91天(约13周)为周期,覆盖春季至初夏时段,旨在通过动态调整限行规则 ,均衡道路交通流量,缓解拥堵压力。
〖贰〗 、限行时间尾号限行:工作日7:00-19:00,法定节假日调休上班的周末不限行;早晚高峰限行:外埠及区域指标车辆工作日7:00-9:00、16:00-19:00限行 。限行尾号(20230-20228)周一:2和7;周二:3和8;周三:4和9;周四:5和0;周五:1和6;周六/日:不限号。
〖叁〗、第一轮周期(2025年12月29日-2026年3月29日):周一限行尾号3和8 ,周二限行4和9,周三限行5和0,周四限行1和6 ,周五限行2和7。第二轮周期(2026年3月30日-2026年6月28日):周一限行尾号2和7,周二限行3和8,周三限行4和9,周四限行5和0 ,周五限行1和6 。
〖肆〗 、026年6月29日-9月27日:星期一到星期五限行尾号依次为1和2和3和4和5和0。2026年9月28日-12月27日:星期一到星期五限行尾号依次为5和0、1和2和3和4和9。2026年12月28日-2027年3月28日:星期一到星期五限行尾号依次为4和5和0、1和2和3和8 。
〖伍〗 、026年新一轮限号期间,北京实行机动车尾号限行措施。具体安排及特殊规定如下:常规限行规则自2025年12月29日至2026年3月29日,北京市实施工作日高峰时段区域限行交通管理措施。限行时间为星期一到星期五的早高峰(7:00-9:00)和晚高峰(17:00-20:00) ,周末及法定节假日不限行 。
2026年新一轮限号,北京限行吗
〖壹〗、026年3月30日北京机动车限行尾号会进行轮换。轮换时间与周期根据北京市交通管理部门发布的规则,自2026年3月30日起,北京机动车限行尾号将进入新一轮轮换周期 ,持续至2026年6月28日。此次轮换以91天(约13周)为周期,覆盖春季至初夏时段,旨在通过动态调整限行规则 ,均衡道路交通流量,缓解拥堵压力。
〖贰〗、026年新一轮限号期间,北京实行机动车尾号限行措施 。具体安排及特殊规定如下:常规限行规则自2025年12月29日至2026年3月29日 ,北京市实施工作日高峰时段区域限行交通管理措施。限行时间为星期一到星期五的早高峰(7:00-9:00)和晚高峰(17:00-20:00),周末及法定节假日不限行。
〖叁〗 、026 年新一轮北京机动车尾号限行规则如下:限行周期为 2025 年 12 月 29 日至 2026 年 3 月 29 日 。限行尾号规定:周一限行 3 和 8;周二限行 4 和 9;周三限行 5 和 0;周四限行 1 和 6;周五限行 2 和 7,尾号为字母按 0 管理。
〖肆〗、该政策通过轮换规则调整限行尾号,例如2024年4月1日至2025年3月30日期间 ,北京市继续实行尾号限行措施,具体规则为:周一限行尾号5和0,周二限行1和6 ,周三限行2和7,周四限行3和8,周五限行4和9(节假日除外)。
〖伍〗、北京2026年4月的限行车号为:星期一限行2和7 ,星期二限行3和8,星期三限行4和9,星期四限行5和0 ,星期五限行1和6(机动车车牌尾号为英文字母的按0号管理);限行时间为工作日7时至20时 。限行车号规则自2026年3月30日至2026年6月28日,北京市实施机动车尾号限行措施,按星期分配限行尾号。