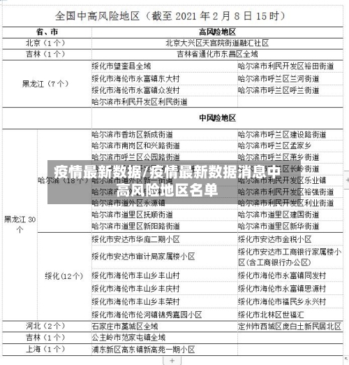
疫情最新数据/疫情最新数据消息中高风险地区名单
2021浙江疫情病例数据最新消息(持续更新)
截至2021年12月10日15时,浙江省宁波 、绍兴和杭州三地累计报告确诊病例37例(均为轻型)、无症状感染者41例 ,具体分布如下:宁波市:累计报告确诊病例18例、无症状感染者12例 。绍兴市:累计报告确诊病例16例 、无症状感染者20例。杭州市:累计报告确诊病例3例、无症状感染者9例。

病例总体情况自2021年12月5日起,杭州累计报告3例确诊病例和10例无症状感染者 。其中1例确诊病例由无症状感染者转化,新增的1例无症状感染者系从管控人员中发现。病例详情(第三十九次新闻发布会通报)病例1:吴某 ,男,38岁,浙江绿农生态环境有限公司职员 ,现住萧山区北干街道龙湖春江天玺。

021年11月25日杭州疫情最新消息如下:浙江大学紫金港校区疫情情况2021年11月25日下午,浙江大学紫金港校区发现外地疫情关联病例 。该病例为浙大艺术与考古博物馆教职工,家住河滨之城小区。

加强出行管控行程核验范围扩大对通过铁路、公路 、水路、机场等交通方式出行的乘客 ,以及网约车、出租车 、跨省客运班车等所有交通工具的乘客,均需进行行程核验。此措施覆盖所有进出衢州的交通渠道,确保行程信息可追溯 。限制前往中高风险地区 严格限制前往中高风险地区及所在县(市、区)。
截至2021年12月8日15:20,浙江部分高速道路因疫情防控需要实施封闭管理 ,具体信息如下:甬舟高速G9211甬舟高速因疫情管控需要,蛟川往舟山方向进口、往宁波方向出口关闭。宁波绕城高速为配合疫情防控,宁波绕城高速九龙湖、沙河 、临江收费站进口封闭 ,甬舟高速蛟川收费站进口同步封闭,恢复时间另行通知。
今年秋季还能回英国吗?33个大学城最新疫情数据汇总!
〖壹〗、各地区整体疫情情况英格兰地区:每10万人新增确诊的均值为136人 。苏格兰地区:每10万人新增确诊的均值为341人,疫情相对严重 ,政府询问小组建议大学秋季推迟举行新生周等大型聚集活动,刚开学几周上网课。威尔士地区:每10万人新增确诊的均值为65人,是英国疫情较轻且疫苗接种率比较高的地区。
〖贰〗、斯特拉特福奥运场馆改造项目格林威治(Greenwich):历史IP叠加产研红利投资逻辑:格林威治大学 、三一音乐学院带来稳定租客;英国国家海事博物馆年客流量超200万 ,短租市场活跃 。数据支撑:政府投资5亿英镑升级低碳基础设施,带花园的维多利亚式排屋年增值7%。关键词:大学城经济、文旅流量、低碳社区概念。
〖叁〗 、英国工资增速放缓数据表现:英国国家统计局(ONS)最新数据显示,英国的工资增长正在放缓 ,职位空缺也持续减少 。根据4月份数据,在最低工资上涨和雇主国民保险(National Insurance)缴费增加的背景下,全国职位空缺降至71万个,已低于疫情前2020年3月的水平 ,相比2022年初的峰值(130万个)大幅回落。
广东无新增病例,又一市清零
〖壹〗、截至3月8日24时,广东省新增新冠肺炎确诊病例0例,新增出院10例 ,新增死亡1例(韶关市),江门市实现确诊病例清零,成为珠三角九市中第三个清零城市。
〖贰〗、月19日0-24时 ,广东省无新增本土确诊病例和本土无症状感染者,表明本土疫情传播已得到有效控制,但境外输入风险仍持续存在 。以下是对该情况的详细分析:本土疫情控制成效显著根据通报 ,广东省在6月19日当天未报告新增本土确诊病例及无症状感染者,这一数据直接反映了前期疫情防控措施的有效性。
〖叁〗 、月26日下午,广州市卫健委发布通告 ,南沙区、荔湾区、白云区的四个区域调整为低风险地区,至此广州全市中风险地区清零。调整依据与背景广州市卫健委根据《新型冠状病毒肺炎防控方案(第九版)》要求,结合疫情形势和风险评估结果,对部分区域的风险等级进行动态调整 。
〖肆〗 、截至2025年底 ,广东基孔肯雅热疫情已实现动态清零,近期无新增本地病例报告,全球疫情则持续扩散至119个国家和地区。基孔肯雅热由埃及伊蚊和白纹伊蚊传播 ,潜伏期为2-12天,症状包括突发高热、剧烈关节疼痛及皮疹,易与登革热混淆。
〖伍〗、月13日广东无新增新冠肺炎确诊病例 ,疫情重点国家及地区入粤旅客将分四类处理。以下是详细信息:广东疫情最新情况全省情况:截至3月13日24时,全省累计报告新冠肺炎确诊病例1356例,累计出院1299例 ,累计死亡8例 。13日当天全省无新增确诊病例,新增出院3例。有483名密切接触者正在接受医学观察。
〖陆〗、至此,广州全市中风险地区实现清零 。近期疫情新增情况:4月20日15时至21日15时:本次疫情广州市新增11例新冠病毒阳性感染者。4月21日15时至4月22日8时:新增4例新冠病毒阳性感染者。

11月全国新增新冠重症135例,元旦前后是感染高峰?最新研判→
〖壹〗 、月全国新增新冠重症135例 ,近来尚无明确证据表明元旦前后会出现感染高峰,但需持续关注疫情动态并做好防护 。 以下为具体分析:11月疫情数据:根据中国疾控中心12月12日发布的数据,11月1日至11月30日,全国报告新增新冠重症病例135例 ,死亡病例8例(均为基础疾病合并新冠病毒感染导致)。
〖贰〗、钟南山最新研判:近期新冠病毒变异毒株变化不大,但疫苗逃逸作用有所增强,建议尽快接种二代疫苗 在11月10日举行的第三届粤港澳大湾区卫生健康合作大会上 ,共和国勋章获得者、中国工程院院士钟南山发表了重要演讲。针对当前新冠病毒的变异情况 、流行趋势以及防控措施,他给出了最新的研判和建议 。
〖叁〗、XBB.5变异株的监测与风险评估中国疾控中心传防处研究员常昭瑞介绍,今年1月8日实施“乙类乙管”以来 ,我国已监测发现7例XBB.5输入病例,2月3日发现1例由输入病例引起的本土关联XBB.5病例(为核心密接人员),经详细调查和专家研判 ,未发现续发病例。
〖肆〗、多地明年1月将进入感染高峰12月15日,江西省政府新闻办举行江西省新冠肺炎疫情防控工作新闻发布会,江西省疫情防控指挥部综合组 、医疗救治组组长龚建平介绍称 ,据专家分析研判,江西省下一波疫情高峰将在今年12月底、明年1月初到来,春节前后达到峰值。而近来,更多的地区预测当地疫情感染高峰是在明年1月份 。
〖伍〗、国家卫健委8日研判显示 ,当前全球疫情严峻,我国外防输入压力增大,局部疫情总体可控 ,需坚持防控策略,保障物资与医疗服务,尤其春节临近更需提高防控意识。