变速箱工作原理视频(变速箱原理讲解书)
奥迪A7变速箱是大众的吗?奥迪A7为什么要用双离合
因为双离合变速箱的成本比at变速箱低 ,而且奥迪采用高度模块化的生产方式,所以奥迪的车会大量配备双离合 。另一方面,双离合的表现也很突出。由于结构原因 ,DSG变速箱可以在0.2秒内换挡,几乎感觉不到动力中断。同时,DSG变速箱还具有手动换挡功能 。当变速杆切换到S档时 ,将进入手动模式。

奥迪A7为何要用双离合 由于双离合变速箱的费用相比于AT变速箱而言更低,并且奥迪选用高宽比模块化设计的生产过程,因此奥迪的车子很多配用双离合。另一方面 ,双离合的特性表_也十分出色,因为构造缘故DSG变速箱能够在0.2秒以内就能进行换档,基本上感受不上驱动力终断 。

第100万台DL382产品成功下线,证明了大众汽车自动变速器(天津)有限公司工厂的制造能力和质量控制达到了一个新的水平 ,对大力提升奥迪品牌乘用车产品的市场竞争力也有重要的意义。未来,DL382还将助力更多产品提升竞争力,包括备受关注的上汽奥迪A7。

全新一代奥迪A7和V6涡轮增压发动机匹配的是7速Stronic双离合变速箱 ,为应对更大扭矩的柴油车型,奥迪为其搭配的是传统的8速自动挡变速箱 。以下是关于变速箱的相关介绍:变速器是用来改变来自发动机的转速和转矩的机构,它能固定或分档改变输出轴和输入轴传动比 ,又称变速箱。
A7上的7速S-TRONIS双离合和大众的7速DSG干式双离合是不一样的。DSG那个是用在小型车上的,适用于PQ35 46这样的横置发动机平台,最大承受250NM ,属于比较经济型的变速箱,优点是紧凑,节油 ,但不能搭载大排量发动机。

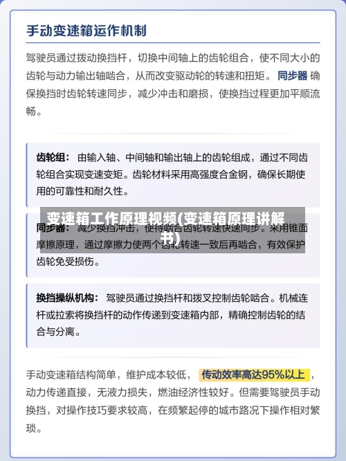
变速箱工作原理
〖壹〗 、第一轴 滑动齿轮 变速箱壳体 倒挡轴和倒挡齿轮 第二轴 倒挡从动齿轮 固定齿轮 这类变速箱的前进挡工作时只有1对齿轮啮合,因此传动效率高,结构简单 。但传动比不能过大,挡数不能过多。②三轴式变速箱。三轴式变速箱具有三根主要轴:第一轴第二轴5和中间轴6(图3-86) 。
〖贰〗、其工作原理较为复杂 ,通过一系列的部件协同工作来实现不同的传动比,以适应车辆不同行驶工况。液力变矩器:它是自动变速箱的重要起始部件,由泵轮、涡轮和导轮组成。发动机运转时带动泵轮旋转 ,泵轮内的工作液随之做圆周运动,产生离心力并冲向涡轮,推动涡轮转动 ,从而将发动机的动力传递给变速箱 。
〖叁〗 、干式双离合变速箱通过两组独立离合器交替工作实现快速换挡,其核心原理是利用预啮合齿轮和电子控制实现动力无缝衔接,但存在低速过热风险。 双离合器结构与分工干式双离合变速箱配备两组完全独立的离合器组件:大离合器控制偶数挡『6』 ,小离合器控制奇数挡『5』。
100s带你了解自动挡变速箱原理视频:你真的了解自动挡汽车吗
自动挡的变速箱是什么原理自动变速箱的原理与结构自动变速箱的原理是:通过液力传递和齿轮组合的方式来达到变速变矩 。自动变速箱是由液力变扭器、行星齿轮、液压变距系统和液压操纵系统组成。自动变速箱根据汽车速度 、发动机转速、动力负荷等因素自动进行升降挡位,不需由驾驶者操作离合器换挡,使用很方便。
自动挡汽车是指通过自动变速器(AT)自动调节车速的汽车 ,驾驶时无需手动换挡,由车辆控制系统根据发动机转速和负荷自动选取合适挡位 。其核心特点是无离合器踏板,操作更简便,适合城市拥堵路况。
液力变扭器在自动变速箱中扮演着关键角色 ,负责将发动机的扭力有效传递给变速器。行星齿轮则通过精密的齿轮组合,实现了多档位的变速功能。液压变距系统则根据实际的驾驶条件,灵活调整齿轮比 ,确保动力的顺畅传递 。而液压操纵系统则负责精确控制变速器的升降挡位,确保换挡过程的平稳与高效。
第一,AT变速箱 ,AT变速箱是在每个档位之间都会有一个离合片,离合片的作用就是控制档位,能够达到换挡 ,现在我们平常使用的AT变速箱就是采用对离合器的进行的一个控制,然后运用到变速箱里面达到换挡。