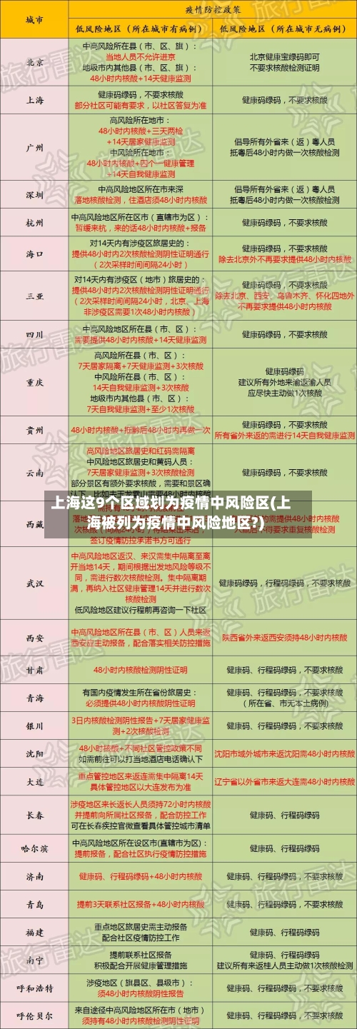
上海这9个区域划为疫情中风险区(上海被列为疫情中风险地区?)
闵行区属于什么风险区
〖壹〗 、闵行区部分区域属于中风险地区,具体为梅陇镇虹梅南路1578号 ,除该地址外闵行区其他区域风险等级未明确提及为中风险,可认为不属于中风险区域(默认低风险,但需以最新官方动态为准) 。

〖贰〗、上海闵行区属于低风险区。闵行(háng)区隶属于上海市 ,位于上海市中部,形似一把“钥匙”,东与徐汇区、浦东新区相接;南靠黄浦江与奉贤区相望;西与松江区 、青浦区接壤;北与长宁区、嘉定区毗邻 ,中心位置地理坐标:北纬31°5′,东经121°25′;总面积3756平方千米。

〖叁〗、低风险区上海虹桥站(票面车站代码为沪C)位于上海市闵行区 。闵行区是中华人民共和国上海市的一个地级市辖区,位于上海市的中部,形似一把“钥匙 ” ,成立于1992年9月26日,占地3768平方公里。由于该区辖区多继承自上海县,而该县辖区呈新月形半包市区 ,因此,闵行也被称为“上海市区的西南门户”。

〖肆〗 、上海市闵行区浦江镇(中高风险除外)属于低风险区 。高风险地区:如果在最后一例确诊病例后14天内,该地区没有新增本地确诊病例 ,则可以解除封锁。在高危地区,要采取极其严格的措施应对疫情。果断采取停工、停业、停课等管控措施。必要时可采取区域封锁,限制人员进出 。

上海9个区域划为疫情中风险区今天上海疫情风险区域划分
〖壹〗、徐汇区湖南路街道新乐路58弄:位于徐汇区 ,徐汇区是上海重要的商业 、文化和教育区域之一。新乐路58弄被划定为中风险地区,反映出当地疫情防控部门对该区域疫情传播风险的重视,通过划定中风险区域 ,实施相应管控措施,降低疫情传播可能性。
〖贰〗、自2022年1月13日起,上海静安区静安寺街道愚园路228号被列为中风险地区,近来上海共有1个中风险地区 ,无高风险地区 。
〖叁〗、闵行区部分区域属于中风险地区,具体为梅陇镇虹梅南路1578号,除该地址外闵行区其他区域风险等级未明确提及为中风险 ,可认为不属于中风险区域(默认低风险,但需以最新官方动态为准)。
上海中高风险地区最新名单一览
〖壹〗 、嘉定工业区娄塘路760弄 江桥镇增建村柴中村民组 马陆镇康年路261号工地宿舍 黄浦区 打浦桥街道局门后路9号 打浦桥街道顺昌路612弄20号 崇明区 长兴镇新港村15队 长兴镇长明村21队 金山区 金山卫镇学府路1811弄 其他说明 上海市近来无高风险地区,其他区域风险等级不变。中风险地区名单将根据疫情防控情况动态调整 ,建议关注官方渠道获取最新信息 。
〖贰〗、新增中风险地区自2022年3月22日起,浦东新区北蔡镇联勤村冯桥南宅被列为中风险地区,相关地区已落实管控措施。调整为低风险地区自2022年3月22日起 ,静安区北站街道河南北路233号由中风险地区调整为低风险地区,上海市其他区域风险等级不变。
〖叁〗、022年3月3日起,上海市松江区九里亭街道永辉超市沪亭北路店被列为中风险地区 ,具体信息如下:中风险地区详情 松江区九里亭街道永辉超市沪亭北路店根据国务院联防联控机制要求及上海市疫情防控领导小组办公室研究决定,该超市因涉及疫情传播风险被划定为中风险地区,自2022年3月3日起生效 。
〖肆〗 、上海中高风险地区最新名单 截至近来,上海高风险地区0个 ,中风险地区10个:2022年3月14日,根据国务院联防联控机制有关要求,经市新冠肺炎疫情防控工作领导小组办公室研究决定 ,将黄浦区打浦桥街道局门后路9号、嘉定区嘉定工业区娄塘路760弄列为中风险地区,上海市其他区域风险等级不变。
2022年上海小区封闭最新消息:一般多少天?什么时候解除?
022年上海小区封闭的最新消息是上海共有9个中风险地区,无高风险地区 ,实行切块式、网格化核酸筛查;封闭时间一般为14天左右;解除封闭需满足特定条件,预计3月下旬解封,具体时间视疫情防控情况而定。2022年上海小区封闭最新消息截至相关消息发布时 ,上海共有9个中风险地区,无高风险地区 。
022年上海小区封闭一般持续14天左右,具体解除时间取决于以下三个条件的满足情况 ,预计在3月下旬可能会有部分小区解封,但实际解封时间会根据疫情动态调整。封闭时长:上海中风险区域的封闭时间一般为14天左右。
022年上海浦东新区封闭小区最新名单为全域所有小区,预计封闭管理半个月左右,具体解封时间需根据疫情新增情况确定。以下是详细信息:2022年上海浦东封闭小区最新名单根据浦东新区新冠肺炎疫情防控工作领导小组办公室2022年4月2日发布的最新通知 ,全域均为封控区或管控区,即所有小区都采取封闭管理 。
上海14个区域划为疫情中风险区上海14个区域划为疫情中风险区了吗
徐汇区湖南路街道新乐路58弄:位于徐汇区,徐汇区是上海重要的商业 、文化和教育区域之一。新乐路58弄被划定为中风险地区 ,反映出当地疫情防控部门对该区域疫情传播风险的重视,通过划定中风险区域,实施相应管控措施 ,降低疫情传播可能性。
闵行区部分区域属于中风险地区,具体为梅陇镇虹梅南路1578号,除该地址外闵行区其他区域风险等级未明确提及为中风险 ,可认为不属于中风险区域(默认低风险,但需以最新官方动态为准) 。
闵行区:梅陇镇普乐路333弄江南欣苑 风险调整根据国务院联防联控机制有关要求,经市新冠肺炎疫情防控工作领导小组办公室研究决定 ,将松江区九里亭街道永辉超市沪亭北路店列为中风险地区,上海市其他区域风险等级不变。
中风险地区:实施14天严格的社区健康管理,期间进行2次新冠病毒核酸检测。重点场所查验机场、车站、码头等交通枢纽,以及居村委 、单位、学校、宾馆等场所 ,需对来沪返沪人员严格查验体温和健康码,确保风险人员不漏管 。
建议市民及时查阅权威信息,避免前往中高风险区域。总结:2022年3月3日 ,上海新增中风险地区为松江区九里亭街道永辉超市沪亭北路店,另一中风险地区位于普陀区。风险划定以疫情传播风险为核心,公共场所可能因人员流动被纳入 。市民需严格落实防护措施 ,关注官方信息动态,共同维护疫情防控成果。
中风险地区调整情况:根据国务院联防联控机制要求及上海市新冠肺炎疫情防控工作领导小组办公室研究决定,自2022年1月13日起 ,将确诊病例的工作地静安区静安寺街道愚园路228号列为中风险地区,上海市其他区域风险等级保持不变。截至近来,上海无高风险地区 ,仅存在上述1个中风险地区 。