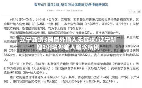
辽宁新增3例境外输入无症状/辽宁新增2例境外输入确诊病例
晚间要闻2021年5月17日星期一
国内疫情动态 辽宁新增本土确诊4例:5月17日0时至19时,辽宁省新增4例本土新冠肺炎确诊病例(沈阳市2例 、营口市2例) ,新增3例境外输入无症状感染者(均为沈阳市报告)。安徽无新增确诊:安徽省5月17日暂无新增本土确诊病例 。截至当日12时,六安市累计报告确诊5例、无症状感染者7例;合肥市累计报告确诊2例。

月19日晚间市场要闻汇总如下:影响市场的重要宏观和行业要闻上交所调整新股计入上证综合指数时间:新股计入时间延迟至上市1年后,但上市以来日均总市值排名沪市前10位的大市值新股 ,可于上市满3个月后计入。此举旨在保持指数代表性,减少小市值新股波动对指数的影响 。

宏观与产业动态IPO核发:仅1家企业获IPO批文,未披露筹资金额。政策引导:要求引导民营企业参与节能环保重大工程建设。企业上会:天正电气等4家公司将于5月28日首发上会 。投资者数据:4月新增投资者1604万人 ,环比减少126%。

辽宁省都哪里有疫情
〖壹〗、辽宁省14个市有疫情。根据相关资料查询截止2022年11月26日辽宁省14个市有疫情分别为:铁岭 、沈阳、盘锦、抚顺 、大连、锦州、辽阳、丹东 、葫芦岛、阜新、朝阳 、鞍山、营口、本溪。
〖贰〗 、截至2022年5月6日,辽宁省来杭州的疫情防控要求如下:中高风险地区范围:辽宁省中高风险区涉及丹东市、营口市(具体风险所在街道(社区)可点击相关链接查看) 。
〖叁〗、沈阳市。截止到2022年9月23日,通过查询辽宁省防疫部门显示,辽宁省中只有沈阳市有疫情 ,辽宁省是中华人民共和国省级行政区,位于中国东北地区南部。
〖肆〗 、大连市 。辽宁省,简称“辽” ,省会沈阳,古称“奉天省 ”,是中华人民共和国省级行政区。通过查询相关资料显示:截止2022年9月13日辽宁省大连市有10例境外输入无症状感染者 ,在大连市外出必须携带口罩,进入公共场合需出示健康码以及20小时核酸检测。
〖伍〗、沈阳市、大连市 。截止2022年9月30日,辽宁省出现疫情 ,新增2例境外输入新冠肺炎确诊病例,均为沈阳市报告,新增3例境外输入无症状感染者 ,其中沈阳市报告2例 、大连市报告1例。
〖陆〗、城市有:截止2022年09月05日17时,辽宁共有低风险地区13处,中风险地区62处,高风险地区12处 ,辽宁省-本溪,辽宁省-大连,辽宁省-鞍山。辽宁省 ,简称“辽”,取辽河流域永远安宁之意而得其名,是中华人民共和国省级行政区 ,省会沈阳 。
国家卫健委:30日新增本土病例166例
〖壹〗、累计确诊病例:29697例 香港特别行政区:12630例(出院12196例,死亡213例)澳门特别行政区:79例(出院77例)台湾地区:16988例(出院13742例,死亡850例)疫情动态分析 本土病例集中于陕西:陕西省新增本土病例占全国总数的94% ,其中西安市是主要疫情发生地,需重点关注防控措施落实及医疗资源调配。
〖贰〗、月30日0—24时,国家卫健委公布全国31个省(自治区 、直辖市)和新疆生产建设兵团新增本土确诊病例91例 ,均位于内蒙古呼伦贝尔市;新增境外输入确诊病例22例,无新增死亡及疑似病例。
〖叁〗、月22日0时—24时,各省(区、市)和新疆生产建设兵团报告新增确诊病例10例,其中6例为境外输入病例 ,分别为陕西2例,吉林 、黑龙江、上海、广东各1例;4例为本土病例,分别为黑龙江3例 ,广东1例;无新增死亡病例;无新增疑似病例 。
〖肆〗 、近来上海疫情仍有新增本土病例,但整体趋势向好,已从5月16日起分阶段推进复商复市 ,解封时间需根据防控效果动态调整,尚未明确统一日期。
辽宁疫情最新情况都在哪个城市
大连新冠疫情传播情况疫情发生地:7月22日以来,辽宁省大连市大连湾街道发生聚集性疫情。新增病例:7月23日24时-7月24日15时 ,辽宁省新增9例确诊病例,均为大连市报告。7月24日15时-7月25日14时,大连市无新增确诊病例 ,新增24例无症状感染者 。
辽宁最新疫情在沈阳市、丹东市和锦州市。根据相关公开信息显示:截止11月2日0-24时,辽宁省无新增新冠肺炎确诊病例,新增23例本土无症状感染者,其中沈阳市报告1例、丹东市报告11例 、锦州市报告7例。
月4日0-24时 ,辽宁省新增3例本土新冠肺炎确诊病例,其中沈阳市报告1例(由无症状感染者转为确诊病例)、丹东市报告2例;新增21例本土无症状感染者,其中丹东市报告7例、锦州市报告13例 、朝阳市报告1例;新增3例境外输入无症状感染者 ,其中沈阳市报告1例、大连市报告2例 。
辽宁最新风险地区名单 高风险地区:11月13日,大连市新增1个高风险地区,将庄河市新华街道小寺社区调整为高风险地区。近来 ,辽宁共有1个高风险地区(黑龙江3个,河北2个,四川和辽宁各1个)。
大连卫生高级专业技术资格考试因疫情扩散至5地9市而延期举行 。以下是详细情况:疫情扩散情况:自7月22日辽宁大连确诊此轮疫情的首例新冠肺炎病例以来 ,疫情已扩散至辽宁、吉林、黑龙江 、福建、北京5地,涉及铁岭、鞍山 、四平、长春、白城 、鹤岗、绥化、福州 、北京9个城市。
国家卫健委:30日新增本土“28+69 ”
〖壹〗、月30日0—24时,31个省(自治区、直辖市)和新疆生产建设兵团新增本土确诊病例28例 ,新增本土无症状感染者69例。具体分布如下:本土确诊病例(28例)北京:16例 上海:9例 吉林:1例 四川:1例 云南:1例 其中3例由无症状感染者转为确诊病例:上海2例,四川1例 。
〖贰〗 、月30日0—24时,31个省(自治区、直辖市)和新疆生产建设兵团报告新增确诊病例127例,其中境外输入病例4例 ,本土病例123例。具体分布如下:境外输入病例:共4例,其中广东3例,天津1例。本土病例:共123例 ,其中新疆112例,辽宁11例 。其他相关数据如下:新增死亡病例:无。
〖叁〗、月30日0—24时,国家卫健委公布全国31个省(自治区、直辖市)和新疆生产建设兵团新增本土确诊病例91例 ,均位于内蒙古呼伦贝尔市;新增境外输入确诊病例22例,无新增死亡及疑似病例。
〖肆〗 、无新增死亡病例,新增疑似病例1例(境外输入 ,上海)。新增治愈出院病例:42例 。解除医学观察的密切接触者:7449人,重症病例与前一日持平。现有病例统计(截至12月30日24时)现有确诊病例:2714例(核减2例),其中重症病例15例。累计治愈出院病例:94733例 ,累计死亡病例:4636例 。
〖伍〗、新增病例情况 4月22日0时—24时,各省(区、市)和新疆生产建设兵团报告新增确诊病例10例,其中6例为境外输入病例,分别为陕西2例 ,吉林 、黑龙江、上海、广东各1例;4例为本土病例,分别为黑龙江3例,广东1例;无新增死亡病例;无新增疑似病例。
〖陆〗 、国家卫健委数据显示 ,近来我国本土疫情已波及27个省份,3月1日至13日报告本土感染者超一万例,吉林、广东、上海疫情仍在发展中 ,部分地区疫情上升速度较快。 以下为具体信息:全国疫情总体形势波及范围:本土疫情已扩散至27个省份,呈现点多 、面广、频率高的特点,疫情防控难度显著增加 。
10月11日31省份新增确诊12例均为境外输入
0月11日0—24时 ,31个省(自治区、直辖市)和新疆生产建设兵团报告新增确诊病例12例,均为境外输入病例。
新增感染者数据:10月11日0-18时,重庆市新增本土确诊病例13例 ,其中九龙坡区3例,渝北区3例,巴南区 、合川区各2例,南岸区、梁平区、永川区各1例;新增本土无症状感染者19例 ,其中渝北区12例,巴南区2例,沙坪坝区、黔江区 、永川区、江津区、垫江县各1例。
0月11日 ,我市新增境外输入新冠肺炎确诊病例1例,新增境外输入无症状感染者2人,新增出院3人 。具体信息如下:新增境外输入确诊病例 患者:万某某 ,男,26岁,湖北武汉人。2019年12月前往菲律宾工作。2020年10月5日在当地接受新冠病毒核酸检测 ,结果为阴性 。
0月25日0—24时,全国31个省(自治区 、直辖市)和新疆生产建设兵团报告新增确诊病例20例,均为境外输入;新疆无新增新冠肺炎确诊病例 ,但新增无症状感染者137例。全国疫情概况新增确诊病例:10月25日0—24时,全国31个省(自治区、直辖市)和新疆生产建设兵团报告新增确诊病例20例,均为境外输入病例。