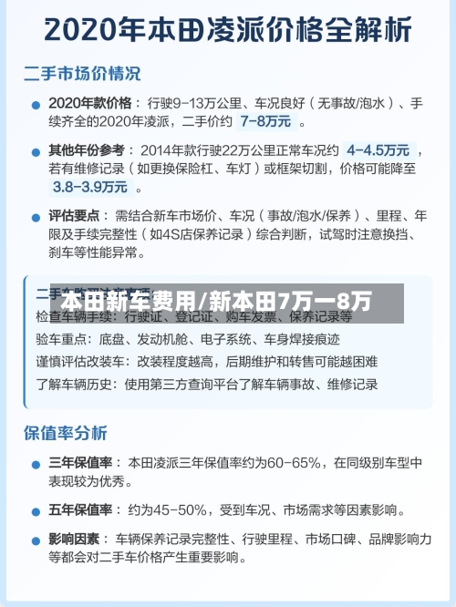
本田新车费用/新本田7万一8万
本田新车上市,配1.0T三缸,11.98万起,白色车身还额外加钱
024款本田凌派于5月26日正式上市 ,分为燃油版和混动版,燃油版起售价198万元,采用0T三缸发动机 ,白色车身需额外加价2000元。以下是详细信息:售价区间 燃油版:198—198万元 e:HEV混动版:198—198万元 设计语言延续老款设计,未做大幅调整,重点提升配置 。配置升级 全系标配:LED大灯 、后排航空头枕。

东本享域搭载0T三缸发动机,除顶配外其他配置较低 ,市场关注度有限,但存在一定费用与配置亮点。具体内容如下:现车情况:4月10日上市的享域,展车已到店 。店里共有三台现车 ,4月5日到店1台顶配168万耀享版,4月7日到店2台次顶配128万乐享版,颜色均为白色。

近日 ,全新本田锋范City Hatchback(国内车型为锋范)正式发布,它的命名方式和思域两厢版的命名方式相同,同为两厢车型 ,新车搭载的是0T的三缸发动机。全新本田锋范两厢车将率先在泰国市场销售,它将会替代在泰国市场销售的飞度车型。
虽然本田的发动机很有口碑,但享域搭载的是一台三缸0T涡轮增压发动机 ,最大功率为122马力,最大扭矩为173牛·米,排量很小、又是三缸技术,难免让人有些担心 ,实际开起来起步会稍显偏肉,但涡轮介入后动力表现还可以,变速箱平顺 ,满足日常家用完全没问题 。
思域0涡轮增压发动机已经上市,售价区间为159-179万元,具体售价信息参看下表:车型 售价(万元)180TURBO 手动舒适版 159 180TURBO CVT舒适版 179 思域0T车型与5T车型基本保持一致 ,仅是在一些细节方面进行了调整。

本田飞度和来福酱行情,裸车7万多,大家还会选取吗?
在裸车7万多的情况下,本田飞度和来福酱是否值得选取需结合具体车型配置、优惠力度及个人需求综合判断,近来飞度优惠后性价比更高 ,来福酱配置优势需权衡费用差异。以下为具体分析:本田飞度行情及选取价值费用情况:新车指导价68万,优惠13000元后裸车价为38万 。
选取建议:如果更注重安全配置和车内舒适便利性配置,来福酱是更好的选取;如果预算有限 ,对一些高配功能需求不高,飞度的低配车型也能满足基本的出行需求。费用对比来福酱整体售价要比飞度贵几千块,这是因为它相当于直接砍去了低配车型,起步配置较高。
来福酱:费用区间相对较高 ,为78-178万 。飞度:入门价在北京地区可以达到68万,相对更为亲民。 空间与实用性 来福酱:后备厢容积比飞度多出21L(常规状态380L),但牺牲了飞度招牌的“魔术座椅”折叠功能。飞度:以其实用的“魔术座椅 ”折叠功能著称 ,空间灵活性更高 。
本田皓影指导价19.99万,现在14.09万,国补后12.59万
本田皓影25款240两驱豪华5座最终售价159万,由新车指导价199万经优惠和国补后得出。具体费用计算过程及购车相关政策如下:费用计算过程新车指导价:本田皓影25款240两驱豪华5座新车指导价为199万。优惠金额:现在该车型有9万的优惠,优惠后裸车费用为199 - 9 = 109万 。
皓影系列:皓影e:PHEV市场指导价259 - 299万 ,本店报价169 - 299万;皓影e:HEV市场指导价199 - 239万,本店报价129 - 209万;皓影pet市场指导价159 - 299万,本店报价109 - 99万。
本田SUV风格新车上市,百公里油耗1.9L,8880元起
新大洲本田NS125GU是一款定位为“豪华SUV踏板”的摩托车 ,并非传统SUV汽车,其百公里油耗9L(工况数据),起售价8880元。以下是详细介绍:外观与风格SUV风格设计:整车线条硬朗大气 ,外观灵感来源于SUV风格,前脸采用类分体式大灯,搭配犀利的日行灯轮廓,既显层次感 ,又提升了辨识度。
一般来说,小型自动挡SUV新车的油耗相对较低,综合油耗可能在6-9升/百公里左右 。比如本田缤智这类小型SUV ,搭载5L自然吸气发动机匹配CVT无级变速变速箱,在城市综合路况下油耗大约在7-8升/百公里。紧凑型自动挡SUV的油耗通常会稍高一些,综合油耗大概在7-11升/百公里。
除了本田幼兽125 ,本田还有其他一些125车型,费用和特点各有不同 。
核心混动/高效燃油车型 凌派混动版:搭载5L混动系统匹配ECVT变速箱,百公里综合油耗低至0L ,40L油箱容量下理论续航可达1000公里;外观主打运动风格,内饰质感突出,车内空间宽敞(后排腿部空间超两拳) ,适配家庭日常使用;三大件稳定可靠,对比燃油版油耗进一步降低约33%左右。