【北京限行尾号限行,北京限行尾号限行几环以内】
北京异地车牌早晚限行规定
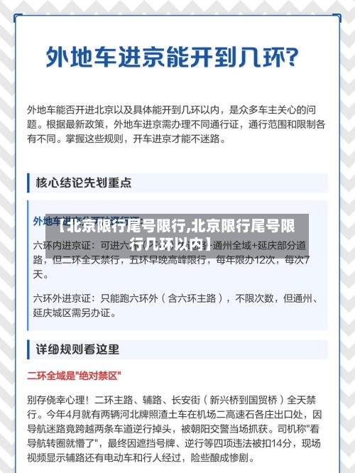
北京异地载客汽车早晚限行规定为:工作日7:00-9:00 、17:00-20:00禁止进入五环路(含)以内道路及大兴区、顺义区部分道路,周末及节假日无早晚高峰限行 ,需提前办理进京通行证。

早晚高峰限行:在工作日的7:00-9:00和17:00-20:00,禁止外地车牌车辆驶入五环路主辅路及大兴区部分路段 。由于海淀区位于五环路以内,因此外地车牌车辆在这两个时间段内不得进入海淀区。非高峰时段尾号限行:在工作日的9:00-17:00 ,外地车牌车辆需遵守本地车尾号限行规则。

北京晚上20时后非高峰时段外地车无明确限行规定,但需遵守全天禁行区域限制 。具体限行规则及注意事项如下:分时段限行规则晚高峰时段(工作日17时-20时)外埠号牌车辆禁止进入五环路(含)以内道路行驶。其中,大兴区、顺义区部分道路晚高峰时间提前至17时-19时,需额外注意区域差异。
北京外地车牌限行区域为五环路以内道路(不含五环路)。相关规定如下:限行时间方面 ,是工作日的7时至20时,不过因法定节假日放假调休而调整为上班的星期星期日除外 。限行尾号上,自2025年9月29日至12月28日 ,星期一到星期五限行尾号分别为4和5和0 、1和2和3和8。
工作日高峰时段限行:时间:工作日7点至9点、17点至20点为早晚高峰时段,外地牌照车辆禁止行驶。因此,如果过完12:00是指进入下午时段 ,那么在17点至20点这一高峰时段内,外地牌照车辆同样禁止行驶 。
限行时间:从2024年7月1日至2024年9月29日的工作日,北京市将对外地车辆实施09:00至17:00的限行 ,这一时段正对应城市交通的早晚高峰。 限行区域:限行区域包括北京市五环路以内的所有道路。在此期间,外地车辆不得进入五环路以内区域行驶 。
北京限行尾号时间是几点到几点
公务用车限行时间本市公务用车在本市行政区域内所有道路的限行时间为 0时至24时,全天按照尾号轮换规则限制通行。本市其他机动车(不含公务用车)限行时间仅针对五环路以内道路(不含五环路) 实施尾号限行 ,限行时段为 7时至20时(工作日及周末/节假日需注意尾号轮换调整,法定节假日不限行)。
北京汽车限号时间规定为:自2026年3月30日至2027年3月28日,工作日高峰时段(7时至20时)在五环路以内道路(不含五环路)实施区域限行交通管理措施,法定节假日调休上班的周周日除外 。限行时间与范围限行时间为工作日的7时至20时 ,覆盖五环路以内道路(不含五环路本身)。
工作日平峰时段限行规定工作日9:00-17:00期间,外地车需遵守尾号限行规则,限行范围同样为五环路(含)以内道路。具体限行尾号按星期循环调整:2025年9月29日至12月28日期间 ,星期一限行4和9,星期二限行5和0,星期三限行1和6 ,星期四限行2和7,星期五限行3和8 。
公务用车限行时间:0时至24时(全天);限行范围:北京市行政区域内所有道路(含五环路及以外区域)。

2025北京汽车尾号限行时间表
北京汽车尾号限行规定(2025年12月29日至2026年3月29日)如下:限行周期:该规定适用于2025年12月29日至2026年3月29日,仅在工作日限行 ,周日及法定节假日不限行。不过,2026年1月1日 - 4日不限行。
星期一:限行尾号3和8 。即车牌尾号为3或8的北京牌照小汽车,在星期一的工作日7时至20时 ,不得在五环路以内道路行驶。星期二:限行尾号4和9。车牌尾号为4或9的车辆,在星期二的工作日7时至20时,需遵守限行规定 。星期三:限行尾号5和0。
北京市:在2025年12月29日至2026年3月29日期间,限行规则按工作日星期分配:星期一限行尾号3和8;星期二限行尾号4和9;星期三限行尾号5和0;星期四限行尾号1和6;星期五限行尾号2和7。限行时间为工作日7时至20时 ,范围为五环路以内道路(不含五环路) 。
自2025年6月30日至2025年9月28日,北京机动车尾号限行安排如下:星期一到星期五限行尾号分别为5和0、1和2和3和4和9,尾号为英文字母按0号管理。限行时间方面 ,载客汽车在工作日早晚高峰(7时至9时、17时至20时)限行,星期六日及法定节假日不限行;载货汽车每天6时至24时限行。
星期五限行尾号:3和8 2025年12月29日至2026年3月29日:星期一限行尾号:3和8 星期二限行尾号:4和9 星期三限行尾号:5和0 星期四限行尾号:1和6 星期五限行尾号:2和7 以上是北京2025年的机动车限行时间表,限行规定旨在缓解城市交通拥堵 ,改善空气质量 。
北京限行政策主要针对本市及外埠号牌机动车,在特定时间和区域内实施按车牌尾号限行措施。限行轮换表根据日期和车牌尾号进行轮换,确保交通流量均匀分布 ,减少交通拥堵。
北京限行尾号字母怎么算
〖壹〗 、核心规则说明根据北京现行机动车限行规定,车牌尾号为英文字母(含大写、小写)的机动车,统一按照尾号“0”对应的限行规则执行 ,即与尾号为“0 ”的车辆限行要求完全一致 。
〖贰〗、按尾号为0管理:在北京的限行规则中,如果车牌号的尾号是字母,那么该车辆将按照尾号为0来管理限行。例如,车牌号为京A1234X的车辆 ,在限行日将按照尾号0来限制行驶。限行范围:北京的限号范围主要是在五环路(不包括五环路)以内。
〖叁〗 、北京车牌尾号为字母时,按尾号0来管理限行 。具体说明如下:字母尾号处理规则车牌尾号为英文字母的车辆,在限行管理中统一视为尾号0。例如 ,车牌号为“京A1234X”的车辆,其限行规则与尾号为0的车辆一致。限行尾号分组与轮换规则限行尾号(含临时号牌)分为五组,按周期轮换限行日 。
〖肆〗、北京限号车牌尾号为英文字母的按0号管理。具体说明如下:规则依据:根据北京现行限行规定 ,当车牌尾号为英文字母时,统一视为0号参与限行规则计算。例如,若当日限行尾号为0和5 ,则尾号为字母的车牌与尾号为0的车辆同属限行范围 。查询方式:可通过本地宝APP快速确认限行规则。
北京牌照小汽车尾号限行规定
〖壹〗、本地机动车限行规则工作日7:00-20:00限行,限行范围为五环路以内(不含五环);尾号限行规则为:周一2/周二3/周三4/周四5/0 、周五1/6(字母尾号按0管理)。 公务用车限行规则工作日全天(0:00-24:00)全市域限行,尾号限行规则与本地机动车一致 。
〖贰〗、星期一:限行尾号3和8。即车牌尾号为3或8的北京牌照小汽车 ,在星期一的工作日7时至20时,不得在五环路以内道路行驶。星期二:限行尾号4和9 。车牌尾号为4或9的车辆,在星期二的工作日7时至20时,需遵守限行规定。星期三:限行尾号5和0。
〖叁〗、公务用车限行时间本市公务用车在本市行政区域内所有道路的限行时间为 0时至24时 ,全天按照尾号轮换规则限制通行。
〖肆〗 、核心规则说明根据北京现行机动车限行规定,车牌尾号为英文字母(含大写、小写)的机动车,统一按照尾号“0”对应的限行规则执行 ,即与尾号为“0 ”的车辆限行要求完全一致 。
〖伍〗、由电动机驱动的小客车。对于外地载客汽车的限行规定:早晚高峰限行:工作日早晚高峰(7时至9时,17时至20时)禁止在五环路主辅路及其以内道路和大兴区部分道路行驶。尾号限行:工作日9时至17时,需遵守本市尾号限行规定 ,限行尾号与北京号牌车辆相同,限行范围为五环路主路 、辅路及其以内道路 。
北京尾号限行可以走五环吗
〖壹〗、北京尾号限行时能否走五环,需分本地车和外地车来看 ,本地车可以走,外地车分时段。对于本地车(北京号牌),在尾号限行时段(工作日7:00 - 20:00) ,是可以在五环主路、辅路及其以外道路行驶的,这些区域不限行,限行范围是五环内道路(不含五环主辅路)。所以本地车在尾号限行时能走五环 。
〖贰〗、所以,本地号牌车辆在五环路主路正常情况下不限行。
〖叁〗 、北京市限行日五环主路上可以走 ,但具体需分情况讨论。对于北京号牌的机动车:在限行日内,早7时至晚8时,尾号限行车辆不可在五环路以内道路(不含五环主辅路)内行驶 。这意味着 ,北京本地尾号限行车辆在限行时间内是可以在五环主路上行驶的,不会受到限行措施的限制。
〖肆〗、尾号限行日为了下五环路必须走五环内的下五环匝道,如果这段内辅路是必经之路且被拍摄 ,可以复议说明情况,一般都可以取消违章,不会扣分。分析说明:限行区域:根据北京市的相关规定 ,限行的区域是在五环路以内,不包括五环路本身 。这意味着限号车辆可以在五环双向主路上行驶,但不得进入五环内的辅路。